2017

1-10

1

2

3

4

5

6

7

8

9

10

11-20

11

12

13

14

15

16

17

18

19

20

 

21-24

21

22

23

24

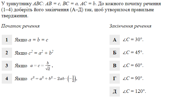
Відповідь:  1–В, 2–Б, 3–А, 4–Г

 

25-28

25

26

27

28

 

 

29-30

29

30

 

31-32

31

 

32

33 (з параметрами)

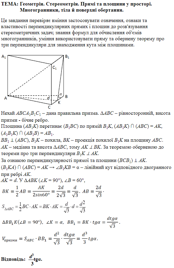
33